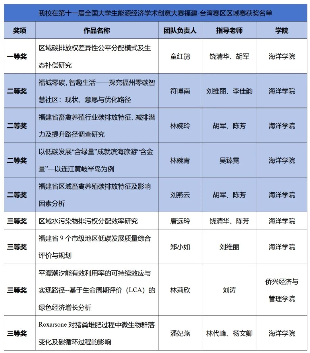
近日,第十一届全国大学生能源经济学术创意大赛福建-台湾赛区区域赛在厦门大学举办。我校9支队伍参赛并全部获奖,共获一等奖1项、二等奖4项、三等奖4项。
其中,由童红鹃作为团队负责人、饶清华和胡军担任指导老师的作品《区域碳排放权差异性公平分配模式及生态补偿研究》获一等奖,晋级全国总决赛。

福建-台湾赛区共有30所高校参赛,报名作品728项,获奖作品132项。其中,一等奖38项(大学生队26项,研究生队18项),二等奖47项(大学生队32项,研究生队15项),三等奖47项(大学生队35项,研究生队12项)。
全国大学生能源经济学术创意大赛是由中国优选法统筹法与经济数学研究会主办的全国性赛事,进入中国高等教育学会发布的《全国普通高校大学生竞赛目录》,是响应国家重大战略需求、助力“双碳”人才培养的重要赛事。(海洋学院)