一、招标项目基本信息
(一)项目名称:福建技术师范学院2026年春节校园亮化装饰项目
(二)项目编号:FSYXCB2026001
(三)招标单位:宣传部
(四)项目地点:福建技术师范学院五马山校区主干道及重点区域(具体位置详见附件1)
(五)项目预算:不超过人民币50,000元(含税及拆装费、布展期间维护费)
(六)招标方式:校内公开招标,综合评分法
二、项目技术要求
(一)技术规格数量要求

(二)百福灯笼墙亮化及“恭贺新春”设计要求
1.需提交日间效果图、夜间灯光效果图
2.设计需体现学校文化特色和喜迎马年新春主题
3.结构设计需考虑安全性、稳定性和维护便利性
三、投标文件组成要求
(一)商务部分(单独装订成册)
1. 投标基本文件:投标函(格式见附件2)、法定代表人授权委托书(如有授权)、法定代表人及代理人身份证明复印件。
2. 企业资质文件
企业营业执照复印件(加盖公章)、相关资质证书(如广告制作资质、庆典活动策划、照明工程设计、施工资质)。
3. 报价文件:详细报价表(格式见附件3)
4. 服务承诺文件:明确质保期,并附产品质量承诺说明和售后服务说明。
5. 业绩证明文件:近三年类似项目业绩证明,如合同复印件或证明材料。
(二)技术部分(单独装订成册)
1. 技术方案文件
百福灯笼墙造型及东门校名石碑前“恭贺新春”设计效果图(白天和夜晚两个时段)
2. 产品技术资料:至少提供三类灯笼的样品(每类提供一个),并展示发光效果。
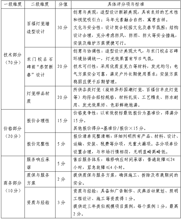
四、综合评分标准(总分100分)

评分说明:
1.评标委员会将根据投标文件提供的方案、证明材料和承诺进行独立打分。
2.技术部分得分低于42分(满分70分的60%)的投标人,原则上不再进入价格和商务部分评审。
3.所有评分均需有书面材料支持,无佐证材料的项不予计分。
4.价格部分计算时,如出现异常低价,评标委员会有权要求投标人进行澄清说明。
五、投标须知
(一)投标文件要求
1.文件份数:商务部分正本1份、副本3份;技术部分正本1份、副本3份;
2.装订要求:分别装订成册,封面标明“商务部分”/“技术部分”;
3.密封要求:商务部分和技术部分分别密封,外层密封袋注明项目名称和投标单位;
(二)投标截止时间
1.递交截止:2026年1月26日16:00前,逾期送达或不符合规定的投标文件恕不接受。
2.递交地点:福建技术师范学院宣传部办公室(联兴楼610)
3.联系人:吴老师
4.联系电话:059185877260
(三)开标与评标
1.开标时间:2026年1月26日17:00
2.开标地点:联兴楼610
3.评标方法:综合评分法,得分最高者中标
(四)合同签订
中标单位应在收到中标通知后5个工作日内签订合同,并在合同签订后10日内完成安装调试。
六、特别说明
(一)所有投标文件必须用中文书写,货币单位为人民币;
(二)投标人应对招标文件所有条款做出明确响应,如有偏离应在偏离表中说明;
(三)招标人保留对招标文件解释和修改的权利;
(四)本项目不接受联合体投标。
附件:1.福建技术师范学院五马山校区主干道及重点区域
2.投标函
3.详细报价表